本文摘要: 大家好,今天给各位分享魔兽世界怎么坐骑300了没有成就呢的一些知识,其中也会对魔兽世界坐骑400成就进行解释,文章篇幅可能偏长,如果能碰巧解决你现在面临的问题,别忘了关注本站,现在就马上开始吧!
大家好,今天给各位分享魔兽世界怎么坐骑300了没有成就呢的一些知识,其中也会对魔兽世界坐骑400成就进行解释,文章篇幅可能偏长,如果能碰巧解决你现在面临的问题,别忘了关注本站,现在就马上开始吧!
本文目录一览:
1、成就条件:在魔兽世界中,“坐骑成堆”成就的条件是玩家需要收集100只坐骑。成就奖励:坐骑奖励:当玩家达成“坐骑成堆”成就时,将会根据所属的阵营(联盟或部落)获得不同的坐骑奖励。联盟玩家将获得红色龙鹰,而部落玩家将获得蓝色龙鹰。这两款坐骑分别代表了联盟和部落的特色,是玩家收集坐骑成就的象征。
2、大主城 银月城,幽暗城,奥格玛,雷霆崖,森金,也就是传说中的5大主城 全部崇拜后,可在各城兽栏管理员购买7+5+6+5+6=29 银白联赛 银白联赛取得各主城勇士后各城代表坐骑共5个,用100个勇士徽印,同时还有另一款2个勇士徽印+400G可换5个。以及一款150换取的银白鹰角兽。
3、提升特定阵营或组织的声望,当声望达到一定等级时,可以获得相应的坐骑奖励。世界任务:完成世界任务有时可以获得坐骑奖励,这些任务通常会在游戏世界的不同地区随机出现。PVP奖励:参与玩家对战活动,如战场、竞技场等,可以获得PVP专属的坐骑奖励。

1、成就坐骑获取方法: [熔火恶犬]:完成成就“愚蠢的追寻:拉格纳罗斯的力量”,即在《魔兽世界》十周年活动期间击败100级的拉格纳罗斯。 [魔能火鹰]:完成成就“坐骑狂人”,需要收集250头坐骑。
2、主要途径 完成PVP成就:玩家需要完成一系列与PVP相关的成就,作为奖励,即可获得愤怒的灰蜂坐骑。具体成就要求 完成8个PVP世界任务:玩家需要在游戏中找到并完成8个PVP世界任务,这是获取坐骑的第一步。
3、魔兽世界中简单获取坐骑的方法主要包括购买坐骑、任务获得和成就奖励。 购买坐骑 玩家可以在游戏中的骑术训练师处购买基础的坐骑,这些坐骑通常不需要特殊的条件即可购买。此外,当玩家在某个阵营或地区的声望达到一定要求后,还可以在对应的军需官处购买特殊的声望坐骑。
4、收集方法:这些物品通常从相位潜行中的各种物品中掉落,通过与NPC互动或通过探索相位潜行的区域来收集。解锁条件:集齐所有物品后,将解锁迷失相位的岩背兽坐骑。额外可提前准备的坐骑:相位迷失板背兽:获取条件:披风升级到二级后(通常第二周可达)开启获取路径。
5、魔兽世界0版本任务坐骑大全与获得方式如下:成就冒险坐骑 罪触死亡行者 获取方式:“暗影国度”钥石大师:第1赛季。分类:地下城。纳斯利亚哮墻蝠 获取方式:纳斯利亚团队的荣耀。分类:团队副本。罪孽角斗士的噬魂者 获取方式:罪孽角斗士:“暗影国度”第1赛季。分类:PVP。

1、魔兽世界43坐骑神恶魔坐骑,现在魔兽有300左右坐骑。
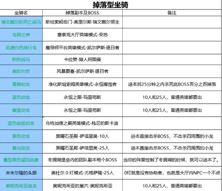
2、首先,有些副本必掉的坐骑,是要先拿到的。北极的暮光幼龙,黑色幼龙,净化斯坦索姆的限时龙,血精灵家乡下面的那个图的限时战熊。这些必掉的坐骑,赶紧拿下吧。然后,有些坐骑是可以一直刷的,只要每小时的下本次数没有超出上限。这些,就靠毅力了。
3、魔兽世界缰绳王成就达成攻略如下:明确目标:要达成缰绳王成就,你需要收集300个坐骑。主要来源一:游戏内商人处购买和怪物掉落。游戏内商人出售的坐骑占了坐骑总数的绝大部分,但购买它们一般都需要前置条件,比如声望崇拜、完成特定任务或收集特殊代币,这些都很耗时,至少需要一个月的时间。

魔兽世界中的成就坐骑在特定条件下是共享的。 战网账号下子账号间的共享 在同一个战网账号下的不同子账号之间,坐骑和某些成就是可以共享的。这些共享的内容是基于战网通行证,而不是单独基于子账号。这意味着,只要角色在同一个战网账号下,不管它们位于哪个子账号,都可以访问和使用这些共享的坐骑和成就。
魔兽世界两个子账号之间的坐骑在正常情况下是可以共享的。分析说明:坐骑共享功能:魔兽世界从熊猫人之谜版本(0版本)开始,全面实装了同一战网账号下不同子账号之间的坐骑共享功能。这意味着,如果你在同一个战网账号下拥有两个子账号(例如WOW1和WOW2),那么这两个子账号可以共享已经获得的坐骑。
魔兽世界正式服和怀旧服不共享坐骑。数据不互通 魔兽世界正式服和怀旧服是两个独立的服务器环境,除了月卡可以共享使用外,其他数据并不互通。这意味着玩家在正式服中获得的成就、装备、幻化、坐骑和宠物等,都无法在怀旧服中直接使用或查看。同样,怀旧服中的数据也无法在正式服中体现。
可以,所有战网共享的都可以,包括成就,坐骑,幻化。战网共享的物品:成就 只要有一个角色获得成就,那么同一个战网账号下的其他角色一样会获得该成就。坐骑 只要有一个角色获得坐骑,那么同一个战网账号下的其他角色一样会获得该坐骑(阵营、职业等限制坐骑会因阵营、职业的不同导致无法使用)。
坐骑是共享,但是有些坐骑是有限制的,比如部落的专属坐骑联盟不能用,联盟的专属坐骑部落也不能用,职业坐骑也不能通用,只有该职业的角色可以用。

魔兽世界12版本成就坐骑攻略主要包括以下部分:迷失相位的岩背兽:获取方式:该坐骑来源于成就“相位拾遗”。玩家需要收集所有来自相位潜行的相位失落物品外观。收集方法:这些物品通常从相位潜行中的各种物品中掉落,通过与NPC互动或通过探索相位潜行的区域来收集。解锁条件:集齐所有物品后,将解锁迷失相位的岩背兽坐骑。
史诗难度:掉落714装等物品。坐骑奖励:英雄难度任务奖励:“皇家虚空之翼”,这是一款独特的坐骑,只有通过完成英雄难度的特定任务才能获得。史诗难度掉落:“无缚吞星者”,这是一款极为稀有的坐骑,仅在史诗难度下有机会掉落。
参与周长和大周常任务:玩家可以参与相位潜行周长任务,完成地图上带有相位可选的任务,以获取无拘货币兑换坐骑玩具。此外,还有大周常生态演替任务,需要完成生态的所有前置任务,激活小周常,并打满进度即可完成。完成大周常任务有几率开出稀有坐骑宠物。

没有取消,你找不到那个成就是不是因为你还没完成25个坐骑成就?因为累计坐骑成目前就有10坐骑成就,25坐骑成就,50坐骑成就(奖励白龙),100坐骑成就(奖励蓝色龙鹰)4个步骤。只有完成50坐骑成就以后才会奖励特殊坐骑。
收集50个坐骑是不行的,必须都要使用后才算数。使用50个之后会得到成就,然后NPC会寄给你一封信,里面包括一个白龙坐骑。
看邮箱有没有信件。龙是通过邮件给你的。看你的成就界面是否达到要求,坐骑够没成就,找GM。这种情况几乎不存在。达到了有成就没龙,找GM。这种几率很大。别计较那个,你就看你有没有成就吧。白龙需要会飞的骑术。你的飞行是多少,他的速度就是多少。
感谢大家聆听我对于魔兽世界怎么坐骑300了没有成就呢的经验分享介绍到此就结束了,希望我的知识可以帮到您。
复制本文链接游戏攻略文章为傲风网所有,未经允许不得转载。